Instance Verification Kit (IVK)
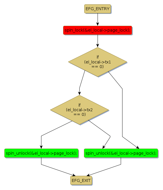
spin lock @ [11214+32+/linux-3.19-rc1/drivers/net/ethernet/8390/lib8390.c]
Instance Signature: page_lock
|
The Matching Pair Graph:
|
|
Function Name
|
Control Flow Graph (CFG)
|
Events Flow Graph (EFG)
|
Source Correspondence
|
|
__ei_start_xmit
|
|
|
[10267+15+/linux-3.19-rc1/drivers/net/ethernet/8390/lib8390.c]
|